
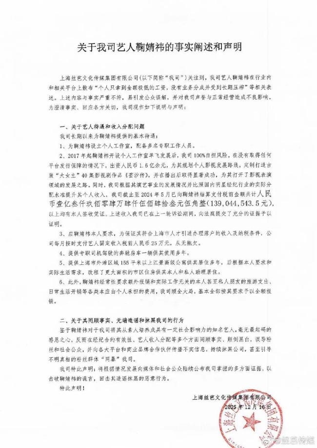
丝芭回应“鞠婧祎控诉收入低” 公布支付凭证反驳!12月16日,丝芭传媒发布声明,针对艺人鞠婧祎在行业内和相关平台上散布的“个人只拿到金额极低的工资,没有业务分成并受到长期压榨”等相关表述,称这些说法与事实严重不符。丝芭传媒回应称曾出资人民币1.6亿余元,为鞠婧祎单飞发展后规划影视发展路线。截至2024年5月,已向鞠婧祎结算支付税前金额共计139,044,543.5元,均有本人签收凭证,并按月支付固定收入25万元(税前)。此外,公司还提供专职司机、房车供其使用多年,并提供上海高级公寓供其居住。丝芭传媒表示将根据情况陆续公布多方面证据,回击鞠婧祎造谣抹黑的行为。

12月15日,丝芭起诉状称鞠婧祎合约至2033年引发热议。当天,鞠婧祎官方发布声明,称鞠婧祎与丝芭传媒的经纪合约已于2024年6月终止,合约原定2024年6月18日到期终止,但因丝芭传媒存在多项违约行为,甚至伪造补充协议,因此艺人在2024年6月15日要求解除合约。声明中还指控丝芭传媒伪造艺人签名及授权,无差别“骚扰”合作方,并表示对于丝芭传媒的恶意诉讼行为将保留追究法律责任的权利。
此前报道显示,法院公开了上海丝芭文化传媒集团有限公司与新视线杂志社、《精品购物指南》报社有限公司著作权权属、侵权纠纷一审裁定书。内容显示,丝芭集团诉求判令被告立即下架含鞠婧祎肖像和姓名的杂志并删除宣传内容,赔偿损失共计30万。理由是丝芭集团与鞠婧祎签订专属艺人合约,约定丝芭集团是鞠婧祎唯一独家经纪公司,拥有鞠婧祎姓名、肖像、形象及声音等专有使用权,期限为2013年8月16日至2033年8月15日。在独家代理经纪合同有效履行期间内,发现被告擅自与鞠婧祎合作,为杂志拍摄了多张封面照片、内页照片及大量宣传物料,并公开发售。被告方对管辖权提出异议,申请移至北京市海淀区人民法院审理,法院裁定该异议成立。丝芭回应“鞠婧祎控诉收入低” 公布支付凭证反驳!
宏泰证券提示:文章来自网络,不代表本站观点。